Fala, pessoal!
Há um bom tempo não posto nada, mas venho aqui para disponibilizar os mapas mentais da IN 04 atualizada em 2010.
Gostei muito do resultado, pois consegui compilar a instrução em forma de mapa. Ficou show de bola! =D
Aqui no post, publico as imagens dos mapas e publico também o arquivo dos mapas usando o XMind (www.xmind.net). Compactei o arquivo de mapas e as imagens no arquivo MAP01_IN04.rar. Como o blog não permite publicar arquivos com extensões com .rar, eu coloquei, após a extensão, uma outra .png. Então baixe-o e renomeei-o retirando o .png do nome. Depois descompacte o arquivo. Assim vocês conseguiram usar o arquivo que contém todos os mapas mentais aqui postados. Beleza pura?
Mapa mental principal
Mapa mental de termos
Mapa mental do Planejamento da Contratação
Mapa mental da Análise de Viabilidade da Contratação
Mapa mental do Plano de Sustentação
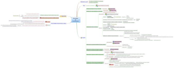
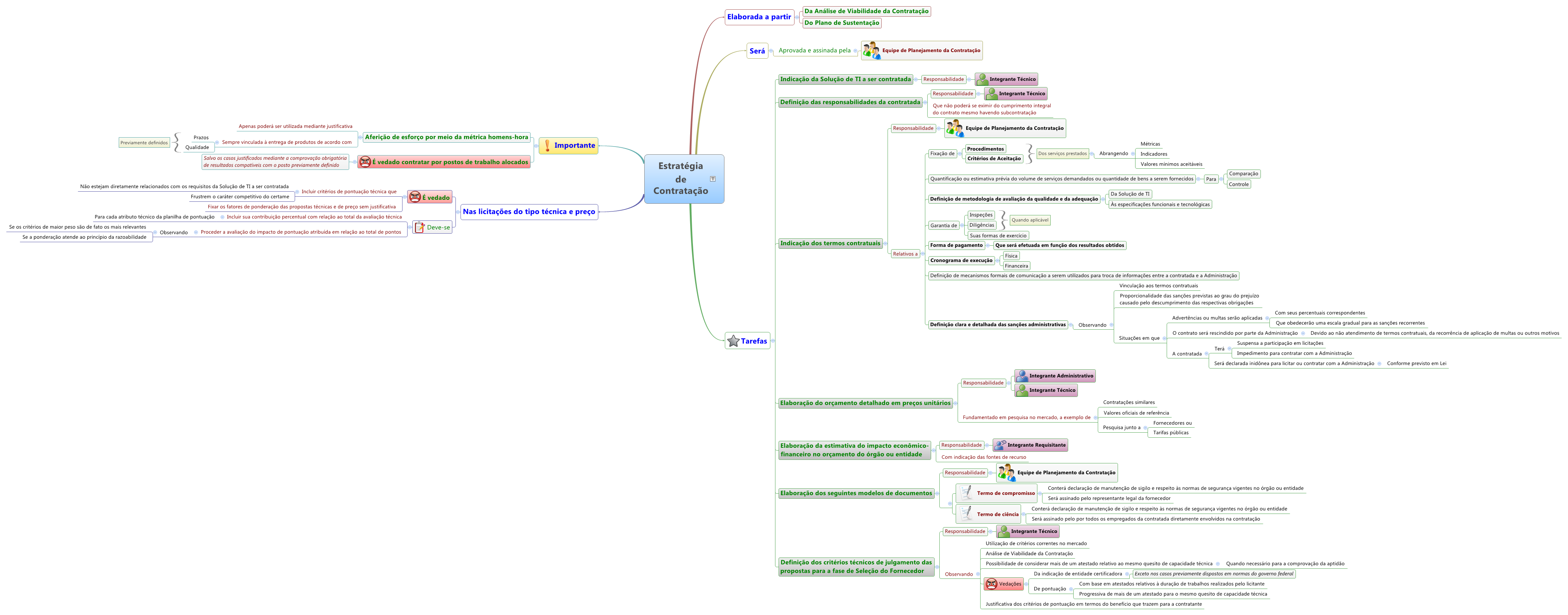
Mapa mental da Estratégia de Contratação
Mapa mental da Análise de Riscos
Mapa mental do Termo de Referência ou Projeto Básico
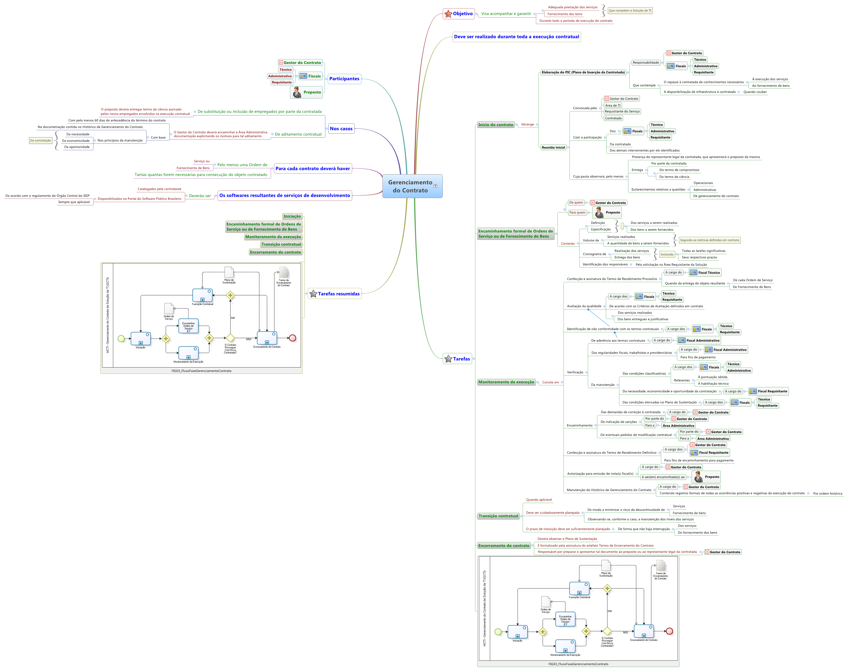
Mapa mental do Gerenciamento do Contrato
Arquivo MAP01_IN04.rar
Por que ela fez isso?
Ei! O que achou dessa campeã do BBB?
[]s e até a próxima!
_________________________
Rogério Araújo
Blog: https://rogerioaraujo.wordpress.com/
Gmail: rgildoaraujo@gmail.com
Twitter: http://twitter.com/rgildoaraujo
LinkedIn: http://br.linkedin.com/in/rgildoaraujo
Grupo de estudo no TIMasters 2.0: http://timasters.ning.com/group/dev











Fala Rogério, blz. Prof. está faltando o arquivo map01_in04_04_*** ou ele não existe mesmo.
Não consegui encontrar ele nesses mapas.
map01_in04_01_principal.png
map01_in04_02_termos.png
map01_in04_03_planejamentocontratacao.png
????????????
map01_in04_05_avc.png
map01_in04_06_ps.png
map01_in04_07_ec.png
map01_in04_08_ar.png
map01_in04_09_tr_pb.png
map01_in04_10_gerenciamentocontrato.png
Obrigado
Aguinaldo, basta clicar nas imagens para poder acessar os arquivos de imagem. Depois é só baixar para sua máquina.
Clique com o botão direito no arquivo MAP01_IN04-rar.png e salve-o em sua máquina. Depois renomeio-o para MAP01_IN04.rar.
[]s
Vou pagar um SOS Computador para você!
É nós! =)
[]s
E aê, Rogerão!! Mais um trabalho de excelente qualidade!!
Parabéns, negão. E força nessa caminhada!!
Valeu, grande Edson! =)
Valeu pela força! Vamos juntos nessa caminhada!
Perfeito, sensacional!!! Parabéns pelo incrível trabalho!
Valeu, grande Fernando! Abração, brother!
Muito bom mesmo!
Obrigado pelo feedback, Jerrerson!
Coisa fina!
Agilizou meu resumo sobre IN4.
Valeu Rogério!
Valeu, grande Lauro!!! =D É nós, cara!
bacana Rogerão…tu é o cara, sempre gostei das suas aulas, organizado, dá atenção aos detalhes sem deixar lacunas de dúvidas, vc sabe ensinar e não apenas repassar conteúdo como muitos fazem…
obrigado!
Pow, Carlão! Que bom saber que agrego valor com meus materiais, cara! =)
Espero que continue acompanhando os cursos! Teremos muita coisa neste ano de 2013!
[]s
Muito obrigado por disponibilizar estes mapas mentais. Vai me ajudar muito nos meus estudos!
Mateus, conta comigo! Sempre que posso, disponibilizo para nós esses materiais! =)
Rogério,
Sempre acompanho seu blog, suas dicas são muito valiosas!!!! E esse mapa mental está ótimo!!
Obrigada!!!!
Nossa, Lela! Que linda mensagem! Poxa! =’) Fico feliz por ajudar todos vocês! =)
Muito bom Rogério, vai ser de grande ajuda nos meus estudos. Obrigado!
É nós, Romário! Você também nos ajudou no Tetra, então eu ajudo com os mapas mentais da IN 04! =D
Abração!
Mais uma ajuda do Rogério…:D…
Obrigada.
Olá, Rogério! Uma obra de arte seu mapa.
A IN-04 ela é restrita ao poder executivo federal? Por que órgãos de outras esferas cobram esse assunto?
Grato e um abraço.
Ao Poder Executivo Federal, porém, outras esferas a usam também, pois é uma excelente instrução normativa. Abração, Márcio!
Muito bom Rogerão! Valew!
É nós, meu brother!
Professor, seu trabalho é uma fonte de conhecimento, muito obrigado, mas teria como disponibilizar novamente o arquivo .rar.png pq não estou conseguindo baixar
Bom dia, professor. Você tem o mapa mental da IN04 atualizada em 2014?
Vou fazer um novo post com a IN04 atualizada. Em breve! =)
Obrigado, Professor!
Obrigado professor… Sobre a IN 04 tenho uma dúvida, vc fez apenas 1(um) mapa mental completo contendo tudo sobre IN 04 ou vc dividiu em vários mapas mentais como está descrito nas imagens?