Olá, Pessoal! Tudo bem?
Muitos estudos por aí?
Neste artigo, vamos falar sobre as questões de ITIL v3 cobradas no concurso do CESPE 2015 TCU.
Vamos lá…

Livro Transição de Serviços
Pessoal, vamos relembrar e reforçar a Biblioteca ITIL?
Mas, antes de mais nada, não se esqueçam que a Biblioteca ITIL é composta pelos seguintes livros:
Opa, antes, vamos relembrar o seguinte:
LIVROS não são processos. Há algumas pessoas que chamam de estágios.
Pela significância do termo, tudo bem. Mas, em se tratando de questões de provas de concurso, melhor seguirmos à risca o termo definido na literatura oficial.
Podemos citar também o termo LIVROS como FASES. Essa transcrição está na literatura oficial.
E dentro de cada livro, fases existem os processos. Ou seja, são “coisas” diferentes.
Então, não confundam!
Vamos lá:
- Livro Estratégia de Serviços;
- Livro Projeto de Serviços;
- Livro Transição de Serviços;
- Livro Operação de Serviços;
- Livro Melhoria Contínua de Serviços.
O conceito básico da Biblioteca ITIL está fundamentado na definição dos objetivos e políticas dos serviços (Estratégia dos Serviços), implementação da estratégia (Projeto, Transição e Operação dos Serviços) e no aprendizado e melhoria contínua (Melhoria Contínua dos Serviços).
Agora, vamos falar um pouquinho sobre a fase Transição de Serviços:
A fase Transição de Serviços pode ser encarada como se fosse um projeto de implantação, pois é necessário gerenciar os recursos para implantar o novo serviço ou uma alteração em um serviço já existente.
A Transição de Serviços faz a interface entre o Projeto de Serviço e a Operação de Serviço.
Os objetivos desta fase no ciclo de vida são:
- Planejar e gerenciar os recursos para estabelecer com sucesso um novo serviço ou uma alteração em um serviço em ambiente de produção, com custo, qualidade, e prazos adequados;
- Assegurar que haja o mínimo de impacto nos serviços em produção quando uma mudança ou um novo serviço for implantado;
- Aumentar a satisfação dos clientes, usuários e equipe de suporte, com práticas de transição;
- Fornecer um plano claro para que os projetos de mudança estejam alinhados com os planos de transição.
Os PROCESSOS que fazem parte da Transição de Serviços são:
- Planejamento e Suporte à Transição;
- Teste e Validação de Serviço;
- Avaliação do Serviço;
- Gerenciamento de Mudança;
- Gerenciamento de Configuração e Ativos de Serviço; e
- Gerenciamento de Liberação.
Para entendermos e resolvermos a questão, abaixo, será necessário falar sobre esse último processo: Gerenciamento de Liberação.
O Processo de Gerenciamento de Liberação se preocupa em fornecer um meio estruturado para o Gerenciamento de Liberação na infraestrutura a partir do planejamento da liberação (release) até a instalação de fato.
Os relacionamentos com o Gerenciamento de Mudança e Configuração são chaves para este processo, estando os três intimamente ligados.
Para suportar o Gerenciamento de Mudança e Configuração, o Gerenciamento de Liberação utiliza a Biblioteca Definitiva de Software (BDS) e o Depósito de Hardware Definitivo (BDH).

Gerenciamento de Liberação
Agora, vamos exercitar:
[CESPE 2015 TCU – Auditor Federal de Controle Externo – Tecnologia da Informação]
Considerando que uma organização de tecnologia da informação (TI) seja gerenciada em conformidade com o ITIL versão 3, julgue os itens a seguir:
Um pipeline de serviços agrega serviços em desenvolvimento e que estão prestes a serem liberados pelo processo de transição de serviços para um determinado cliente.
Comentários:
A questão foi anulada, mas vale o comentário acerca do tema.
Primeiramente, o Pipeline ou Funil de Serviços descrevem os serviços propostos ou em desenvolvimento.
Entretanto, a questão foi anulada por descrever o LIVRO ou a FASE de Transição de Serviços como PROCESSO.
Se não tivesse ocorrido essa troca, a questão estaria certa.
Fiquem atentos!
Gabarito: ANULADO.
Glossário ITIL
Pessoal, este “tema” não é oriundo de uma teoria descrita na Biblioteca ITIL.
Se é que podemos chamar de “tema”, não é mesmo?
Mas, vou comentar, pois a banca trouxe uma questão cobrando do concurseiro a “decoreba” de um Glossário muito pouco utilizado.
Complicado se chegar a esse nível, mas foi isso mesmo. Cobraram assim.
Então, vamos lá!
Automatic Call Distribuição (Distribuição de Chamada Automática – DCA) é um termo descrito no Glossário ITIL pertencente à fase Operação de Serviços.
Com o uso da Tecnologia da Informação é possível direcionar chamadas telefônicas automáticas para a pessoa mais apropriada no menor tempo possível.
DCA em alguns casos também é chamada de Distribuição de Chamada Automatizada, no sentido de avaliar a disponibilidade (fase Desenho de Serviços), quando se analisa a habilidade de um Item de Configuração (IC) ou Serviço de TI de desempenhar a sua Função acordada quando necessário.
Então, vamos ver como foi cobrado:
[CESPE 2015 TCU – Auditor Federal de Controle Externo – Tecnologia da Informação]
Considerando que uma organização de tecnologia da informação (TI) seja gerenciada em conformidade com o ITIL versão 3, julgue os itens a seguir:
A distribuição de chamada automática (DCA) da operação de serviço refere-se ao uso das tecnologias da informação para direcionar quaisquer serviços para o setor ou pessoa mais adequada no menor tempo possível.
Comentários:
Conforme as definições extraídas do Glossário ITIL, a definição é a mesma descrita na questão, entretanto, a distribuição de chamada automática direciona chamadas telefônicas para a pessoa mais apropriada no menor tempo possível, e não quaisquer serviços.
Item difícil de ser estudado, a não ser que se decore o Glossário e ainda com um “peguinha” bem sútil ao referenciar quaisquer serviços ao invés de chamadas telefônicas.
Complicado não é mesmo? Mas, foi cobrado assim.
Ou seja, item errado.
Gabarito: ERRADO.
Livro Melhoria Contínua de Serviços
A Melhoria Contínua de Serviços implementa melhorias em casa fase do ciclo de vida, fazendo a sua integração completa.
A Melhoria de serviços continuada depende primariamente de informações providas pelos processos de relatório de serviço e de medição de serviço, entre os demais processos.
Sendo assim, tem por objetivo proporcionar um guia prático para avaliar e melhorar a qualidade dos serviços. A Melhoria geral do ciclo do gerenciamento de serviços de TI e de seus processos subjacentes é pensada em três níveis: aumento da eficiência, maximização da efetividade e otimização do custo dos serviços. A única maneira de fazer isto é assegurando que as oportunidades sejam identificadas durante todo o ciclo de vida dos serviços.
Percebam como é a atuação da Melhoria Contínua nas fases do ciclo de vida dos Serviços:

O principal objetivo da Melhoria Contínua de Serviço é garantir a melhoria contínua dos processos de Gerenciamento de Serviços de TI e consequentemente dos serviços de TI.
Melhoria Contínua de Serviço é a fase que une todos os outros elementos do ciclo de vida de serviço do ciclo de vida de serviços e garante que tantos os serviços como a capacidade para provimento dos mesmos melhorem e amadureçam.
E essa fase, ou se quiser chamar de livro, possui dois PROCESSOS:
- Medição do Serviço:
- É a providência de medidas individuais combinando com outros fatores e variáveis para prover uma visão adequada da realidade do serviço;
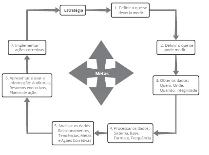
- 7 passos da Melhoria:
- São conceitos adquiridos em um nível tornam-se dados de entrada para o próximo nível. Vejam:

Agora, vamos exercitar.
[CESPE 2015 TCU – Auditor Federal de Controle Externo – Tecnologia da Informação]
Considerando que uma organização de tecnologia da informação (TI) seja gerenciada em conformidade com o ITIL versão 3, julgue os itens a seguir:
A melhoria de serviços continuada depende primariamente de informações providas pelos processos de relatório de serviço e de medição de serviço, entre os demais processos.
Comentários:
O item cita dois PROCESSOS como sendo parte da Melhoria Contínua.
Mas, o correto é que apenas o PROCESSO Medição de Serviço faz parte.
Sendo assim, Relatório de Serviço, conforme a literatura oficial não é um dos processos da Melhoria Contínua.
A questão, em seu gabarito oficial, fora anulada, e existe uma resposta para isso.
Entendam.
Às vezes, é feito uma pequena confusão se Relatório de Serviço é um processo da Melhoria Contínua, pois existe um tópico que trata deste tema no material oficial da ITIL.
Entretanto, baseando-se na estrutura da descrição das outras fases do ciclo de vida dos Serviços, entende-se não se tratar de um processo.
Um determinado serviço de TI é capaz de produzir uma quantidade enorme de dados que são coletados e armazenados, porém apenas um pequeno grupo dessas informações tem uma importância significativa para o negócio. Os outros dados também têm sua importância, mas para a gestão do dia a dia do serviço.
O ITIL preconiza que para se ter uma abordagem correta na elaboração dos relatórios de serviço é necessário que se crie regras e políticas que definam, entre outras coisas:
- O público-alvo dos relatórios e as visões de negócio que estejam relacionadas ao serviço de TI;
- O que medir e o que estará presente no relatório;
- Os termos utilizados e as fronteiras dos relatórios;
- As regras de cálculos que o relatório possa vir a apresentar;
- O calendário de elaboração e envio dos relatórios;
- Os períodos de revisão do relatório;
- A forma de acesso e o meio a ser disponibilizado.
Gabarito: ANULADO.
É isso, Pessoal.
Bons Estudos!